Arq. Bras. Cardiol. 2019; 112(2): 201-203
Early Diagnosis and Treatment in Infective Endocarditis: Challenges for a Better Prognosis
DOI: 10.5935/abc.20180270
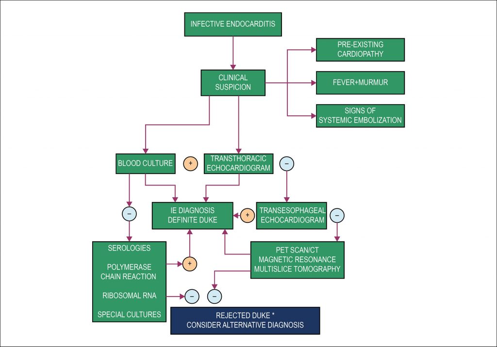
Infective endocarditis (IE), a microbial infection of the cardiac or adjacent vascular endothelium, remains a feared disease, although the modern diagnosis systematizations date back to 1885 by Osler. Although relatively uncommon, with approximately 3-10 cases per 100,000 individuals/year, the mortality remains high: more than one-third of patients die in the first year after the diagnosis., Only early diagnosis and treatment, whether exclusively clinical or associated with cardiac surgery, may interfere to reduce this high mortality rate.
IE used to be more frequent in young and middle-aged adults with rheumatic or congenital heart disease. However, recent studies have shown a significant reduction in the incidence of IE in these groups, especially in more developed countries.
[…]
2,168

